推荐
-
暴跌2200亿!特斯拉“崩了” 18年高管离职!马斯克发文感谢
美股又跳水了。 美股跳水黄金收涨 4月15日,美国三大股指高开低走,最终全线收跌,道指跌0.65%,标普500指数跌1.2%,纳指跌1.79%。 科技股全线走低,苹果跌2.19%,…
-
航司3月运营数据亮眼 国际航班运力大增
4月15日晚间,中国国航、南方航空、吉祥航空、春秋航空等披露3月运营数据,整体运力进一步回升,其中国际航班运力普遍翻倍,不过环比2月增速略有放缓。 3月,中国国航的国际客运运力投入…
-
MLF连续两个月缩量续作 专家预计年中前后利率有望下调
本报讯(记者 刘扬)4月15日,央行官网消息显示,为维护银行体系流动性合理充裕,央行当日开展了20亿元公开市场逆回购操作和1000亿元的中期借贷便利(MLF)操作,中标利率分别为1…
-
券商今日金股:21份研报力推一股(名单)
券商评级是指证券公司的分析师,通过分析上市公司的财务潜力、财务指标、公司运营治理能力,然后进行实地考察调研后得出的评论,备受投资者关注。 据证券之星数库不完全统计,4月15日券商共…
-
次新基金业绩悬殊 首尾分化超65%
当前,市场主打结构性行情,主动权益型基金的业绩也因此出现了较大分化。成立时间不长的次新基金,业绩首尾分化甚至达到65%以上。 在业内人士看来,细分行业的走势分化是导致基金业绩分化的…
-
【ETF观察】4月12日股票ETF净流出165.22亿元
证券之星消息,4月12日,上证指数报收3019.47,下跌0.49%;深圳成指报收9228.23,下跌0.78%;行业主题中,通信、纺织服饰、有色金属涨幅居前,房地产、非银金融、电…
-
证监会:加快资本市场“1+N”政策落地实施
中国证监会近日召开贯彻落实“1+N”政策文件动员部署会暨政策培训会,深入学习《国务院关于加强监管防范风险推动资本市场高质量发展的若干意见》及配套文件,研究部…
-
新“国九条”定调公募:从规模向投资者回报导向转变
近日,国务院印发《关于加强监管防范风险推动资本市场高质量发展的若干意见》。此次颁布的《意见》共9个部分,被称为新“国九条”。一经发布,新“国九条…
-
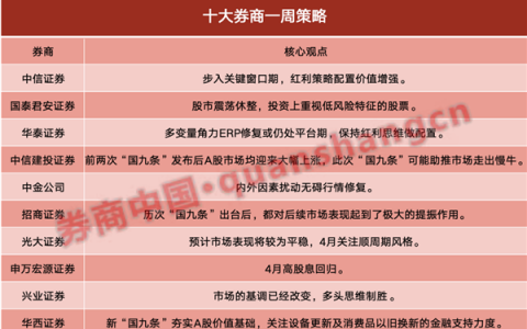
十大券商策略:新“国九条”或助推市场走出慢牛!高股息回归 红利策略配置价值增强
中信证券:步入关键窗口期,红利策略配置价值增强 国内经济平稳恢复,海外大类资产定价体系紊乱,美元降息预期下修,后续随着4月下半月经济数据、企业财报、机构持仓的密集披露,以及政治局会…
-
热衷调研新能源汽车产业链 基金经理“买票上车”多了起来
4月上旬,尽管撞上了清明假期,但基金经理的调研热情不减。 数据显示,基金公司总共调研上市公司达1919次,汽车制造板块的标的最受关注,比如宏发股份、北特科技等。其中,关注宏发股份的…